A History of Zendesk chat and messaging channels
Over the years, Zendesk evolved from simple email ticketing to offering a full suite of customer care solutions. They now support multiple channels, AI agents, social integrations, and web widgets. This article will dive into how their complex platform works, helping navigate conversational setups.
A History of Zendesk chat and messaging channels
Over the years, Zendesk evolved from simple email ticketing to offering a full suite of customer care solutions. They now support multiple channels, AI agents, social integrations, and web widgets. This article will dive into how their complex platform works, helping navigate conversational setups.
On this page
Over the years Zendesk has expanded their platform from a simple email ticketing based tool to a full Suite of Customer Care and Employee Service solutions across multiple channels offering self service, agent workspace, AI Agents, social integrations and web widgets powered by the Zendesk API, Sunshine Conversations and other API services.
When talking to customers and colleagues it often gets confusing quickly when we want to find out on which combination of channels and services they run, and what's the right combination of those to get to a full setup. And this is especially true when we're moving customers from the classic chat solutions towards modern messaging environments integrated with the Zendesk Bot or Ultimate.
This article will serve as both a useful overview of legacy and existing solutions in there Zendesk platform and a reference for myself to explain this chaos to customers when it comes to explain setting up a good conversational channel for your Zendesk environment.
Zendesk currently has a few technologies in place to handle conversational experiences, and you might have seen or heard some of these terms: Zopim, Chat, Sunshine Conversations, Smooch, Zendesk Bot, Answer Bot, Messaging, Ultimate, switchboard, Web widget, classic widget, sunshine conversations web channel.
That's a lot of brand names and technologies, and it's easy to get lost.
Introduction
So, what will this article contain? In it's most basic form we can explain enabling a conversational channel to Zendesk as follows:
A customer opens a web widget and asks their question. That question ends up in Zendesk and an agent replies.

A better version of this is:
A customer opens a web widget and asks their question. That question gets answered by a bot, and might get escalated to an agent. This version allows for self service and ticket deflection, lowering agent workload while improving the customer experience.

The above flows are just that, a high level overview of what happens when a customer contacts a company over a conversational channel.
But how does it actually work?
Terminology
Widget
A widget is a window where the customer can type there question in, see responses from a bot or agent, and read the conversation. It shows up on the website as a button that opens up into a modal pane.
Channel
A channel is a unique way via which the customer contacts your team. It's a combination of a platform and brand. Eg. The Web Widget for brand A, or the Facebook Page for brand B, or the Instagram Feed of brand C.
Those channels can be integrated into Zendesk and get a unique integration_id which is used in the underlying platform and API calls.
Business Systems
Tools like Zendesk and its Agent Workspace, Slack, Gmail inbox are all business systems that can receive customer inquires.
AI Agents/Chatbots
AI Agents or chatbots are systems that automate responding to customers by retrieving information from your knowledge base, showing flows and asking for input for the customer. They receive input from a channel, and output to either the customer or switch the conversation to the next responder, e.g a business system.
Conversational Platform
A Conversational platform is a set of APIs and business logic that orchestrates the interaction between customers and channels on one side, chatbots, and business systems and agents on the other sides.
Most work with a set of integration APIs or a configuration page to add the different channels, and have some kind of logic, often called a switchboard, to route specific channels to specific bots or business systems.
Zendesk Chat
To start, let's with the basics and rewind our clock ~ 10 years.
Every Zendesk customer that wanted to use a conversational channel could enable Zendesk Chat as a channel. It enables customers to interact with agents via chat by talking to them in a widget.
Zendesk Chat used to be a separate company called Zopim that Zendesk bought in 2014. Zopim offered a Live Chat widget and allowed agents to talk to customers in a separate chat interface that lived adjacent to the Agent Workspace.

Over the years Zendesk introduced their own widget (now called Classic Widget) that offered customers to either submit a webform or chat with agents. Here too, messages were routed over the Zopim platform to agents.

Third Party Bots
Zendesk Chat, or more specifically Chat Enterprise, also offered a rich API which allowed for the addition of chatbots in the flow. Chatbot vendors could connect to Zopim over the API and both the Classic widget or the Chat window would then first offer a chatbot to customers, before the conversation got escalated to agents.
Answer Bot
Back in 2018 Zendesk made its first venture into chatbots by released its Answer Bot. Powered by keyword search it would ask the customer how it could assist, and it would return three help center articles that might help. If the customer told Answer Bot those didn't help – or were bad suggestions – things got escalated to an Agent.
Answer Bot ran on top of the Zendesk Chat platform similar to how third party bots would run, but was configured entirely within the Admin center of Zendesk.

After the release of Answer Bot customers could now choose out of four options:
- Chat widget without a bot, offering only live chat
- Chat widget with answer bot
- Legacy widget without a bot, offering both chat and forms
- Legacy widget with answer bot
Zendesk Chat phases
When looking at the Zendesk documentation, or when talking to Zendesk people, you might have heard the terms "phase 3" or "phase 4".
The Zopim integration in Zendesk went over a few iterations. Its first versions were Chat in a completely separate environment with separate logins not linked to Zendesk at all. This evolved into a separate Zendesk chat environment linked to your Zendesk account which was also reachable via a popup/overlay in Agent Workspace.
Currently, all customers that are still on Zendesk Chat use this latest, Phase 4 iteration of Zendesk Chat

Smooch
In the late 2010s and early 2020s social messaging platforms like Facebook, WhatsApp and Twitter were on the rise and customers started connecting to companies over those channels more and more to give feedback, ask for support or well, complain.
Traditional customer care platforms like Zendesk used to be focused one webform and email based support channels and had only basic integrations with the most basic of social channels like Facebook posts or Twitter mentions.
But parallel to Zendesk's efforts a whole series of startups were beginning to focus on those social channels and started building toolkits to easily integrate social channels and CRM or customer care platforms. One of those platforms – Smooch – focussed on an easy to use API that made it possible to connect dozens of channels to bots and agent platforms. They promised to handle the complexity of routing conversations, maintaining status and, more important, abstracting away the unique elements of each platform by offering generic APIs for creating conversations, sending messages and switching conversations from bots to agents and back.

Zendesk recognized the need for expanding support for social channels in their platform and, in 2018, bought Smooch as an easy way to integrate their platform with dozens of social channels at once.
They bought Smooch, rebranded it as Sunshine Conversations and a new API platform was born!
Social Messaging
Integrating a platform like Smooch isn't done overnight.
In its first iteration Zendesk quickly patched and integrated WhatsApp, Facebook Messaging and Twitter DMs into their platform by building a Marketplace app called Social Messaging. Underneath this marketplace app, they routed all connected channels to Smooch and made sure that each channel would end up at the right customers' instance, and assigned to the right brand.

Smooch also offered a way more powerful Bot integration than the Zendesk Chat APIs did. Smooch supported bots across both web widget and social channels, and could more easily handle rich interactions like carousels, buttons and input fields.
By enabling the Smooch's web channel customers could now offer a web widget on their widget that shows a rich chatbot, and escalate to Zendesk agents if needed.

Sunshine Conversations
Even though customers got access to WhatsApp and other social channels via the Social Messaging app, Zendesk' wasn't going to stop promoting their newest acquisition as a product. Sunshine Conversations (or SunCo) as it was now called is a separate SKU customers can buy that offer some more powerful capabilities.

One of those is access to switchboard, an API that allows you to setup routing across different channels and platforms. Similar to the telephony switchboard of the 1900s this API allows you to route a specific channel (e.g. a specific Facebook page) to a specific chatbot. This allows for a lot more customization and enables a nice interaction between multiple channels, bots and agent platforms.

Zendesk still sells SunCo as up to this day for those that need higher API limits, more complex switchboard integrations and (some) third party channels. Most of the APIs that the paid-for SunCO gave access too are now freely available for all Zendesk Suite customers. (more on this below).
Zendesk Messaging
So far in our little story we've seen Zendesk's early days of conversations with Zopim and Zendesk Chat. We saw a platform shift to SunCo with the Smooch acquisition and now we're reaching modern times with the release of Zendesk Messaging in 2021.
In essence Zendesk Messaging means a migration from conversations powered by Zendesk Chat/Zopim to conversations running on the Messaging/Sunco platform.
For most customers the move to messaging meant a move away from chats in a separate environment to conversations that arrive directly in Agent Workspace and look and feel like regular tickets.
After making the move to Messaging all social channels are moved from their classic setup or social messaging setup to Messaging. Which means all conversational channels like the web widget, Facebook, Instagram, the Zendesk SDK,.. now all appear under one big Messaging channels section in the Agent Workspace.

When Zendesk launched Messaging they also launched a new web widget. This new web widget was based on the design of the SunCo web widget and offered a rich conversational interface for customers to talk to, modernizing and replacing the old UI of the – now called – legacy classic Zendesk widget.
This new Zendesk widget only supports conversations and does away with the Help Center search, web forms and talk integrations the classic widget offered.
With Messaging, the flow of a customer conversation now looks like this:

Zendesk Bot
When I started this article with "Zendesk naming gets confusing fast" I think this paragraph will proof that nicely.
Shortly after the release of Zendesk Messaging they introduced us to Answer Bot. Not the same answer bot as we knew from Zendesk Chat, but a new version that allows you to build flows via Flow Builder. These flows can guide the customer to specific Help Center articles, show button, carousels,...

The new Answer Bot got better over time and in 2023 it got renamed to Zendesk Bot with the introduction of Zendesk Advanced AI. This newer version of the bot allowed for generative responses, link responses to intents and expanded the bots capabilities with more powerful API integrations and parameters.
Since the new bot offers rich flows it means it's only compatible with the new Zendesk widget, leaving the legacy Classic widget in the dust.

Ultimate
In March 2024 Zendesk announced their acquisition of Ultimate. Ultimate is an AI powered ticket automation platform that offers more powerful AI models, better bot builder capabilities and deeper reporting when compared to Zendesks' in house bots and capabilities.

Ultimate, being built outside of the Zendesk, runs on its own technology stack and integrates with Zendesk by leveraging the SunCo APIs. Customers who want to use Ultimate in combination with Zendesk can do so by creating an API token in the Sunshine Conversation API section of the Help Center.
What's nice is that aside from – in my opinion — being a better bot and platform — Ultimate also abstracts away a lot of the integration work other bot vendors would need to do when integrating with SunCo and Zendesk. They handle the switchboard routing, can read authentication metadata just like Zendesk's own bot can and can set tags, user information and other data when escalating to Zendesk.

AI Agents
This brings us to the last era, the one of the Zendesk AI Agents. After Ultimate's acquisition, Zendesk was quick in rebranding the platform and incorporating it into its broader product offering.
Customers who want to offer self service and ticket deflection can choose from a couple of AI Agents Types. They come in four flavors even though they aren't marketed as such.
- The Zendesk Bot, the existing chatbot powered by Zendesk AI models and available in the Admin Center for configuration
- Autoreply, email based replies to customers that suggest relevant Help Center articles, powered by Zendesk Guide search.
- Ultimate Chat bots, powered by Ultimate's Zero shot AI models
- Ultimate Ticketing automation, offering generative replies to customer emails powered by Ultimate's AI models.
Which one you pick depends on how complex or custom your needs are, but either one of them nicely integrates with Zendesk.
Platform overview
The Zendesk Conversational platform grew quite complex quite fast. So if we take a look back at our initial flow: we had a customer opening a web widget, interacting with a bot, and ultimately reaching an agent, or resolving the conversation:

We can now expand this flow to the actual technically infrastructure of Zendesk:
Customer that only used the Zendesk Bot
This is the easiest flow. All native Zendesk channels and social platforms are handled by Zendesk automatically, forwarded to the Zendesk bot, and if needed escalated to your agents.

Behind the scenes however, Zendesk still leverages SunCo. Each of your native channels has an integrationId. They have a defaultResponder, namely the zd:answerBot, with a nextResponder of zd:agentWorkspace. All of which, luckily, you can just forget!
Customer that uses the Zendesk Bot across multiple channels and brands
When we enable multiple brands in our Zendesk instance, things work similar from a platform perspective. However, Zendesk routes each channel to the right Bot based on the way the channels and brands are linked.

One weird quirkiness of the API though is that Zendesk exposes only a single instance of zd:answerBot as an integration to the Switchboard. So somewhere hidden in Zendesk, unreachable to us, there's a routing table that takes any conversation from the switchboard and passes it to a bot, and makes sure the right bot handles the conversation. But we can only affect this by assigning the bot to the right brand in the Admin Center, and there's no API access to handle this.
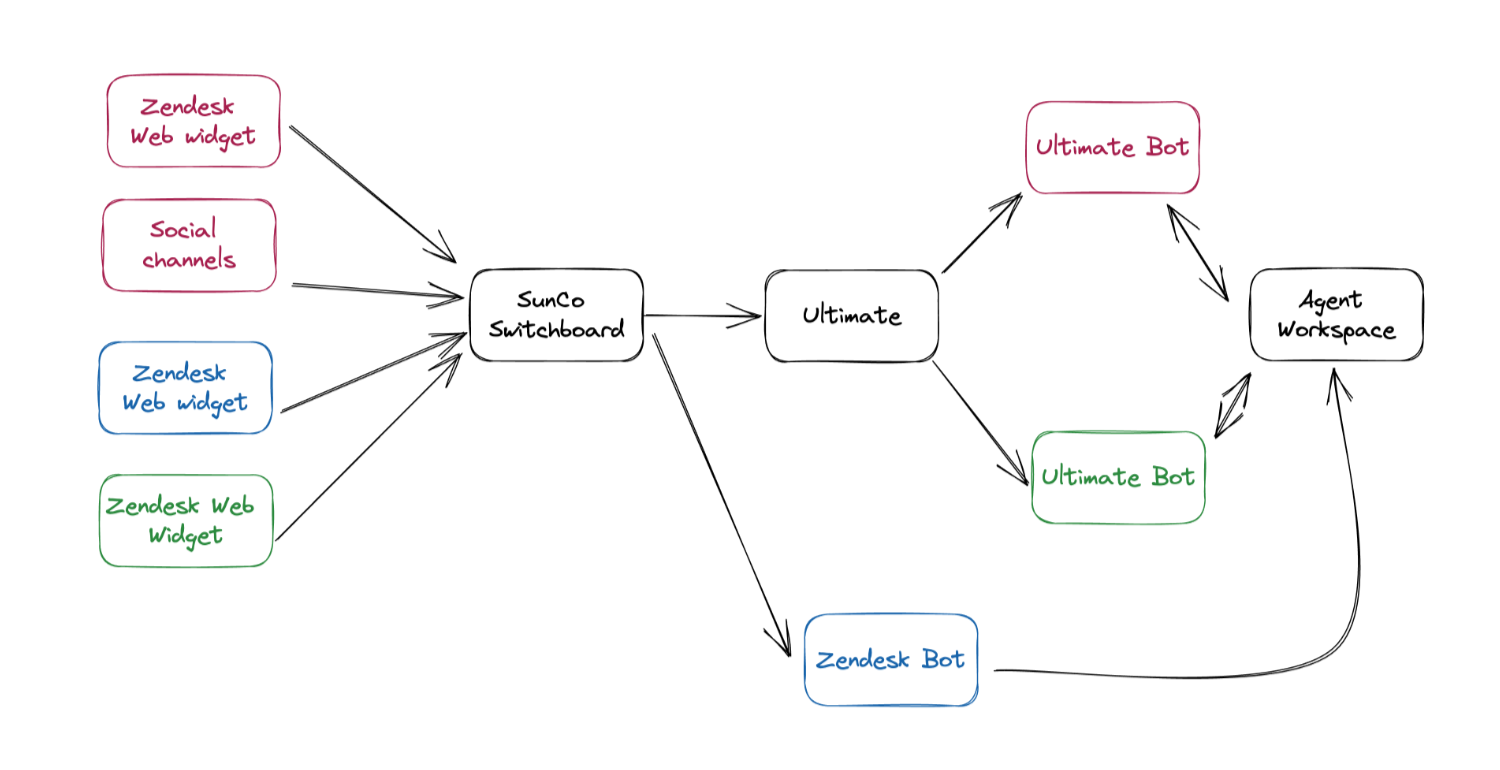
Customer that uses Ultimate
When we move away from the native Zendesk Bot towards Ultimate, Sunshine Conversations begins to play a more visible role.
Upon setup we need SunCo credentials to integrate Ultimate, upon which Ultimate takes over and routes all available channels to itself, removing the link to the Zendesk bots. You'll find Ultimate in the SunCo integrations as ultimateaibot

Customer that uses multiple Ultimate Bots
When a customer has multiple Zendesk brands and wants to link those to multiple Ultimate bots, we do not need to resort to any API work. Ultimate supports multiple bots in so-called groups which allow you to map specific criteria like integrationID or website URLs to specific Bots.

Customer that uses a mix of Ultimate and Zendesk Bots
The final scenario is the most complex use case. Let's say you're migrating to Ultimate bots and you want some channels handled by Zendesk bots, and others by the Ultimate bots.
In this scenario you'll need to get access to the paid version of Sunshine Conversations and start reading the switchboard documentation since you'll need to manually configure the switchboard and link some channels to zd:answerBot and others to ultimateaibot based on their integrationID.

You can read more about switchboard integrations in the following article:

A Tale of two AI Agents
In February 2025 Zendesk announced and launched a simplified line-up of their AI Agents. Gone are the different options and technologies and in comes a less cluttered line-up.
AI Agents now exist as Essential and Advanced options. The AI Agent Essential replaces the existing Zendesk Bot and offers only generative replies from the Help Center (and soon email). It removes Flow Builder, Article links and intents and offers powerful generative bot to get you started on the road to automation and is powered by the uGPT engine of Ultimate.
AI Agents Advanced is a rebranding of Ultimate and offers the full suite of chat and email bot capabilities of the platform.
Let's pour one out for the Zendesk Bot and Flow Builder.

Where to go from here
So, after all this, where does this leave you, the reader?
At least I hope you get some understanding in the possibilities Zendesk offers and how the different pieces of their ecosystem interact.
On the other side, I hope that for some people it raises some red flags. If you are still using legacy Chat in combination with the Classic Widget, I'd seriously consider moving to the modern Messaging setup since that's what gets the development, documentation and support resources these days.
If you are using messaging and still use the Classic Widget, I recommend migrating to the new Messaging Widget in order to get support for AI Agents, or conversational flows that just ask for name, email e.a.
If you are somehow using the SunCo Widget, move to the Messaging Widget. It has (almost) the same feature set and actually gets support these days. The SunCo Widget has been on live support for about a year now.
And if you're using Messaging and some kind of AI Agent already, well done. You can just keep using the new features, kick back, relax and enjoy your life.
Bonus: Zendesk Message
Even though the above is a full overview of all Zendesk conversation products up till today, I skipped over one of them. Right before Zendesk bought Smooch they had a short-lived product called Zendesk Message.
The product provided a brand new interface outside of the regular Zendesk workspace that focused on conversations and chats and did away with any of the traditional concepts like ticket fields, statuses or other powerful features that Zendesk offers.

Even though this product was short-lived it's amazing to see elements like the Interaction History and speech bubble based layouts in this layout. Elements that only recently showed up in the Agent Workspace. I kinda like this cleaner layout. Less options, less information, and a focus on work todo (left), the conversation (center) and context (right).

